Nanosatellite Training Kit
Edu Kit - DIPTO
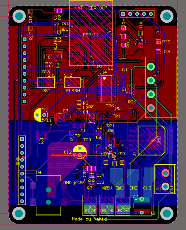
The DIPTO SAT: Nano-Satellite Training Kit is an educational platform/tool designed to introduce students and enthusiasts to satellite technology and space systems. Led by a dedicated team, this project focuses on developing a compact, functional nano-satellite model equipped with telemetry, digipeater, and weather forecasting capabilities. DIPTO aims to bridge the gap between theoretical knowledge and practical applications, enabling hands-on learning in STEAM (Science, Technology, Engineering, Arts, and Mathematics) education. Recognized for its contribution to space technology awareness, the kit provides an accessible and interactive way to understand satellite operations, communication protocols, and orbital mechanics.
.png)